[关闭]
欢迎注册北京市海淀区律协会员
-- 只接受以律所为单位进行注册,不接受个人注册 --
登录信息    
律所名称:   *注:名称需带律师事务所
设置密码:   *密码长度不能少于8位!
确认密码:   *
律所信息    
社会信用码:   *
律所主任:    
律所地址:    
行政人员座机电话号码:   *
行政人员手机号码:   *
业务特长:    
组织形式:       
验 证 码:   *
   

通知公告  

塑创行业先锋 引领行业口碑口碑

首页 > 通知公告

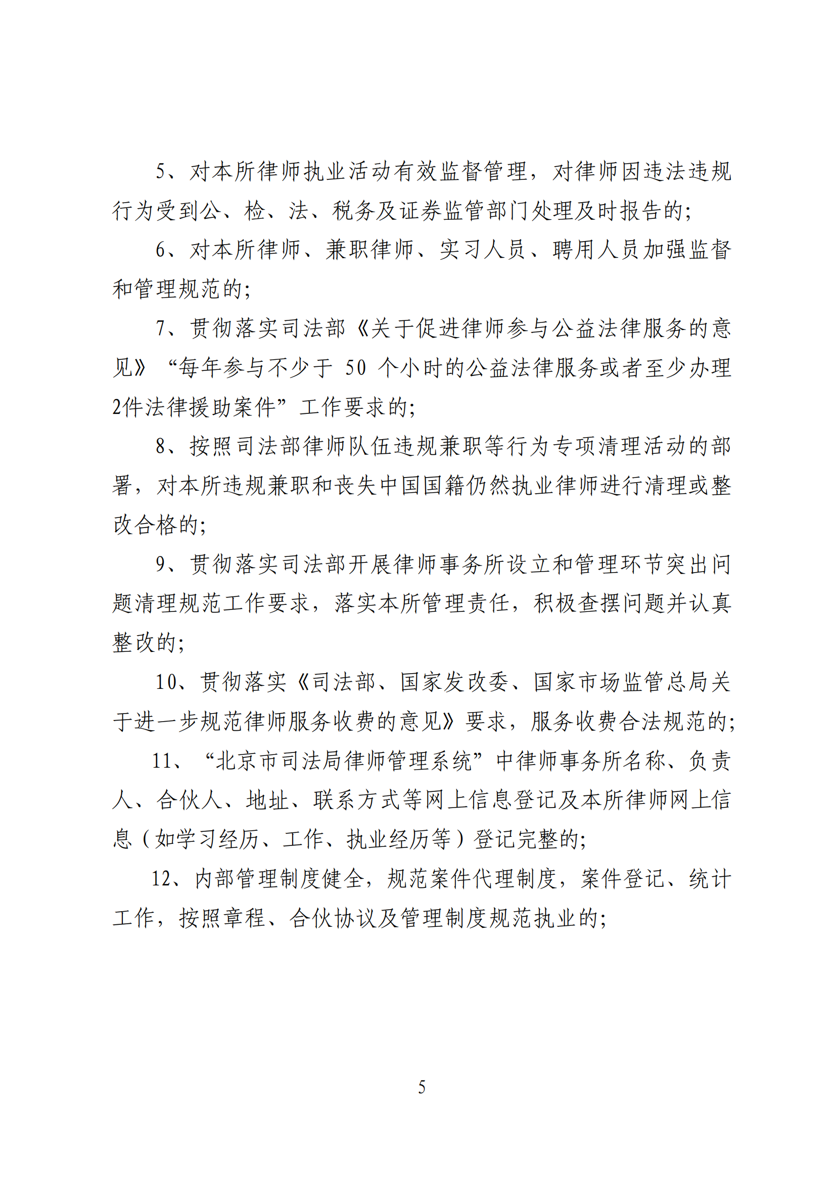
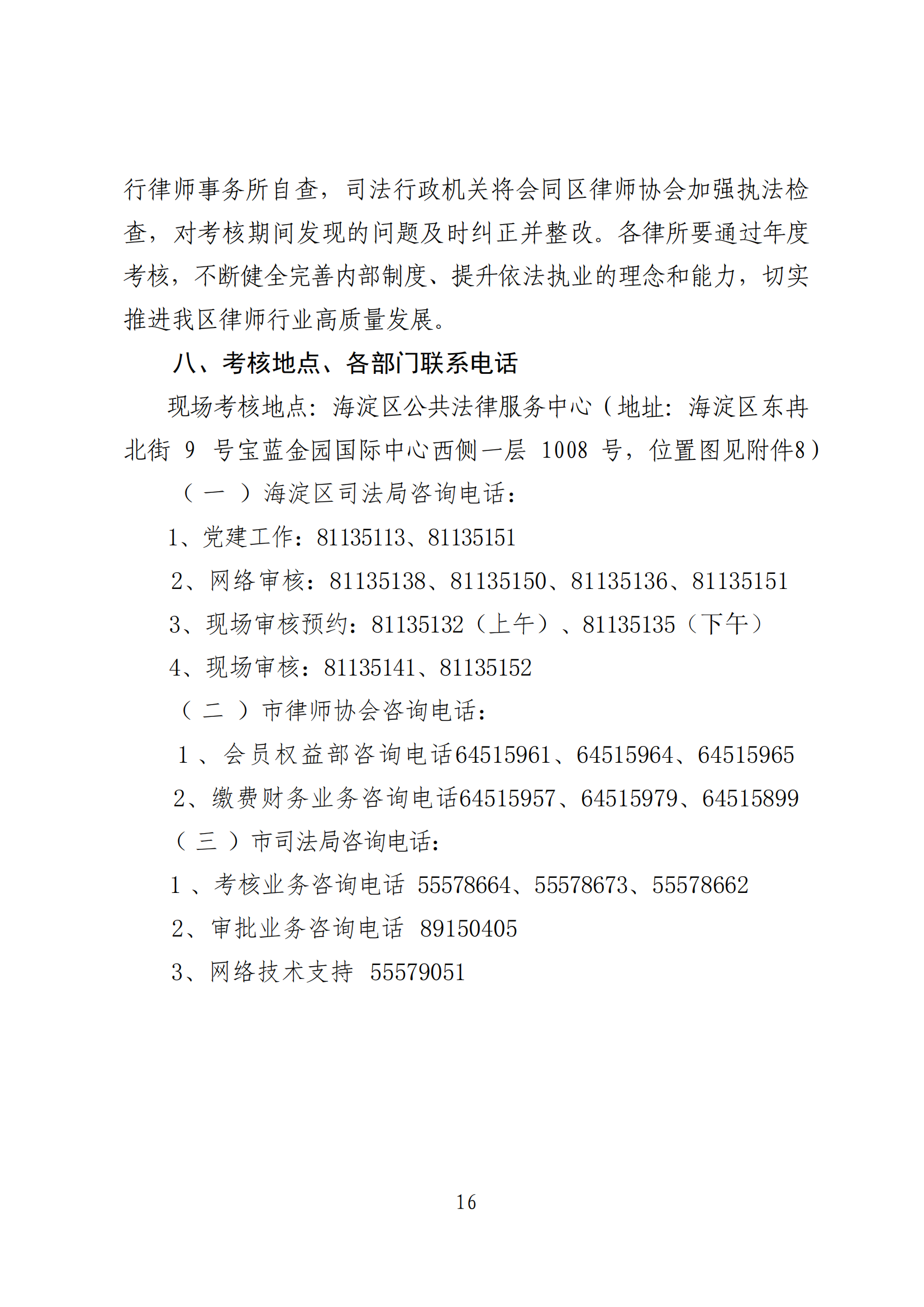
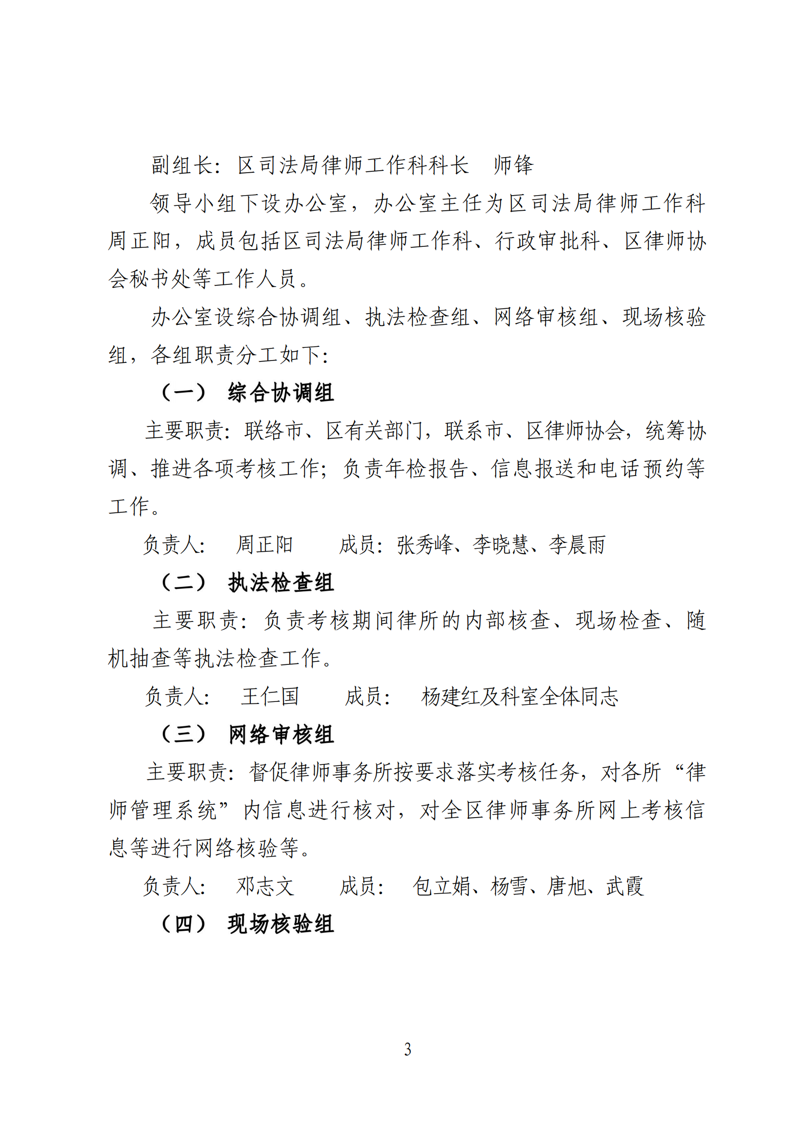
北京市海淀区司法局关于开展2021-2022年度律师事务所检查考核工作的通知
2022-04-15 来源:

区律师协会、各律师事务所:

按照《北京市司法局办公室关于开展 2021-2022 年度律师事务所检查考核工作的通知》要求,根据海淀区工作实际,制定《北京市海淀区司法局 2021  2022 年度律师事务所检查考核工作方案》,请各单位按照方案要求,认真组织落实。

 

北京市海淀区司法局 

                                                                                               2022415

北京市海淀区司法局2021至2022年度海淀区律师事务所检查考核工作方案_00.png

北京市海淀区司法局2021至2022年度海淀区律师事务所检查考核工作方案_01.png

北京市海淀区司法局2021至2022年度海淀区律师事务所检查考核工作方案_02.png

北京市海淀区司法局2021至2022年度海淀区律师事务所检查考核工作方案_03.png

北京市海淀区司法局2021至2022年度海淀区律师事务所检查考核工作方案_04.png

北京市海淀区司法局2021至2022年度海淀区律师事务所检查考核工作方案_05.png

北京市海淀区司法局2021至2022年度海淀区律师事务所检查考核工作方案_06.png

北京市海淀区司法局2021至2022年度海淀区律师事务所检查考核工作方案_07.png

北京市海淀区司法局2021至2022年度海淀区律师事务所检查考核工作方案_08.png

北京市海淀区司法局2021至2022年度海淀区律师事务所检查考核工作方案_09.png

北京市海淀区司法局2021至2022年度海淀区律师事务所检查考核工作方案_10.png

北京市海淀区司法局2021至2022年度海淀区律师事务所检查考核工作方案_11.png

北京市海淀区司法局2021至2022年度海淀区律师事务所检查考核工作方案_12.png

北京市海淀区司法局2021至2022年度海淀区律师事务所检查考核工作方案_13.png

北京市海淀区司法局2021至2022年度海淀区律师事务所检查考核工作方案_14.png


北京市海淀区司法局2021至2022年度海淀区律师事务所检查考核工作的通知(附工作方案)_16.png




相关附件:
附件1:附件1:律师事务所党员统计表.xls
附件2:附件2:专题组织生活会和民主评议党员统计表.xlsx
附件3:附件3:海淀区律师行业党委入党积极分子信息表.xlsx
附件4:附件4:海淀区律师事务所民主党派人士统计表.xls
附件5:附件5:诚信平台律师事务所承诺书模板 (1).docx
附件6:附件6:个人情况承诺书.docx
附件7:附件7:律师事务所检查考核承诺书模板.docx
附件8:附件8:海淀区公共法律服务中心位置图.docx
附件9:附件9:微信公众号二维码.docx
附件10:北京市海淀区司法局2021至2022年度海淀区律师事务所检查考核工作方案.pdf